コンテンツへスキップ ナビゲーションに移動
東京都港区剣道連盟
  • お知らせ
  • 連盟について
  • 入会申請書
  • 年間予定
  • 関連団体
審査会
  1. 東京都港区剣道連盟
  2. すべて
  3. 審査会
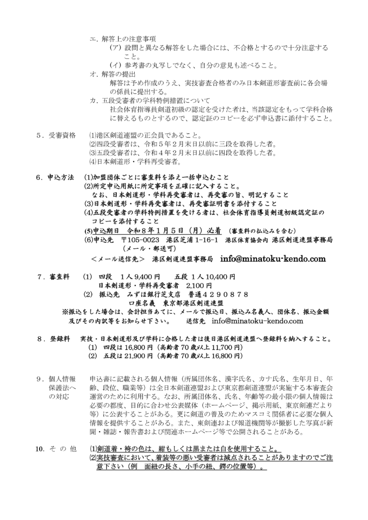
  4. 四段・五段審査会のお知らせ(令和8年2月1日開催)
2025年12月15日 最終更新日時 : 2025年12月15日 admin

四段・五段審査会のお知らせ(令和8年2月1日開催)

ダウンロードはこちら

カテゴリー
審査会
前の記事
六段・七段審査会(山梨)のお知らせ(令和8年2月開催)
2025年12月15日
次の記事
八段受審者講習会のお知らせ(令和8年2月23日開催)
2025年12月22日
  • お知らせ
  • 連盟について
  • 入会申請書
  • 年間予定
  • 関連団体

Copyright © 東京都港区剣道連盟 All Rights Reserved.

Powered by WordPress & Lightning Theme by Vektor,Inc. technology.

MENU
  • TOP
  • お知らせ
  • 連盟について
  • 入会申請書
  • 年間予定
  • 関連団体