コンテンツへスキップ ナビゲーションに移動
東京都港区剣道連盟
  • お知らせ
  • 連盟について
  • 入会申請書
  • 年間予定
  • 関連団体
審査会
  1. 東京都港区剣道連盟
  2. すべて
  3. 審査会
  4. 称号(教士・錬士)審査会のお知らせ(令和8年5月開催)
2026年2月3日 最終更新日時 : 2026年2月3日 admin

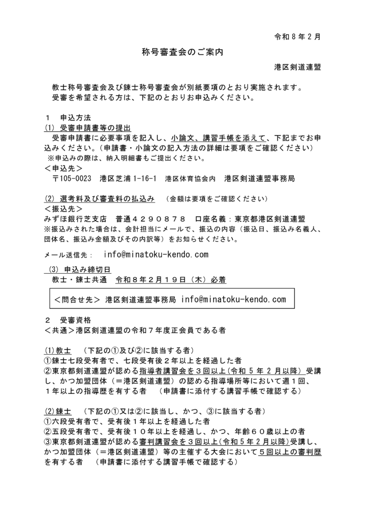
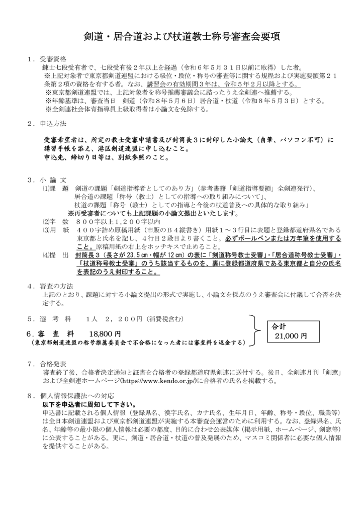
称号(教士・錬士)審査会のお知らせ(令和8年5月開催)

ダウンロードはこちら
カテゴリー
審査会
前の記事
東京都スポーツ大会港区予選会のお知らせ(令和8年3月20日開催)
2026年2月3日
次の記事
六段・七段審査会(愛知)のお知らせ(令和8年5月開催)
2026年2月3日
  • お知らせ
  • 連盟について
  • 入会申請書
  • 年間予定
  • 関連団体

Copyright © 東京都港区剣道連盟 All Rights Reserved.

Powered by WordPress & Lightning Theme by Vektor,Inc. technology.

MENU
  • TOP
  • お知らせ
  • 連盟について
  • 入会申請書
  • 年間予定
  • 関連団体